
二維碼門禁是前幾年興起的新產物,在最近一兩年得到了很好的發展以及普及。二維碼門禁跟傳統門禁相比,主要是增加了二維碼驗證的開門方式,以及在安全性上增強了不少。對于二維碼門禁的工作原理,卻沒有多少人了解,本文將跟大家一起來了解一下,二維碼門禁的工作原理。

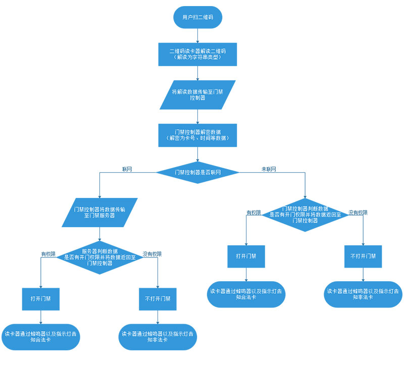
讀取二維碼
當用戶掃二維碼的時候,二維碼讀頭將會讀取到二維碼的相關信息,并將使用硬件解碼的方式將二維碼解讀成為字符串類型的值,解讀出來的數值是加密的。數據解讀出來后,將通過韋根或RS232或RS485協議傳輸至門禁控制器。
門禁控制器解密數據
數據傳輸到門禁控制器后,因為數據現在還是加密狀態的,所以門禁控制器做的第一步動作就是將數據解密,解密出來的數據包含用戶ID、區域ID、二維碼有效日期以及客戶自定義字段。如果接收到的數據無法通過秘鑰解密出數據,證明該二維碼不是使用相關程序生成,是非法二維碼,這樣的話會直接將結果返回給二維碼讀卡器,讀卡器通過指示燈以及蜂鳴器告知是非法卡。
在線判斷以及離線判斷
門禁控制器將數據解密后,因為設置的原因,將會有兩種情況。如果設置了在線判斷,門禁控制器會將數據發送至門禁服務器,讓門禁控制器判斷數據是否合法;如果設置了離線判斷,門禁控制器將直接用內置空間里面的數據,來判斷數據是否合法。
處理結果
在線判斷中,數據傳輸到了門禁服務器,門禁服務器會判斷該數據是否有通行的權限,判斷完成后會將結果返回至門禁控制器,有權限則打開門禁,并將結果返回給二維碼讀卡器,二維碼讀卡器通過指示燈以及蜂鳴器告知合法卡,如果沒有權限則不打開門禁,并將結果返回給讀卡器,讀卡器通過指示燈以及蜂鳴器告知非法卡。離線判斷也一樣,不過數據判斷合法或非法則由門禁控制器來處理,處理結果則跟在線判斷一樣。

網站地圖
|
聯系我們
|
關于我們
? 塞伯羅斯 版權所有 ALL Rights Reserved.
粵ICP備18069998號-1